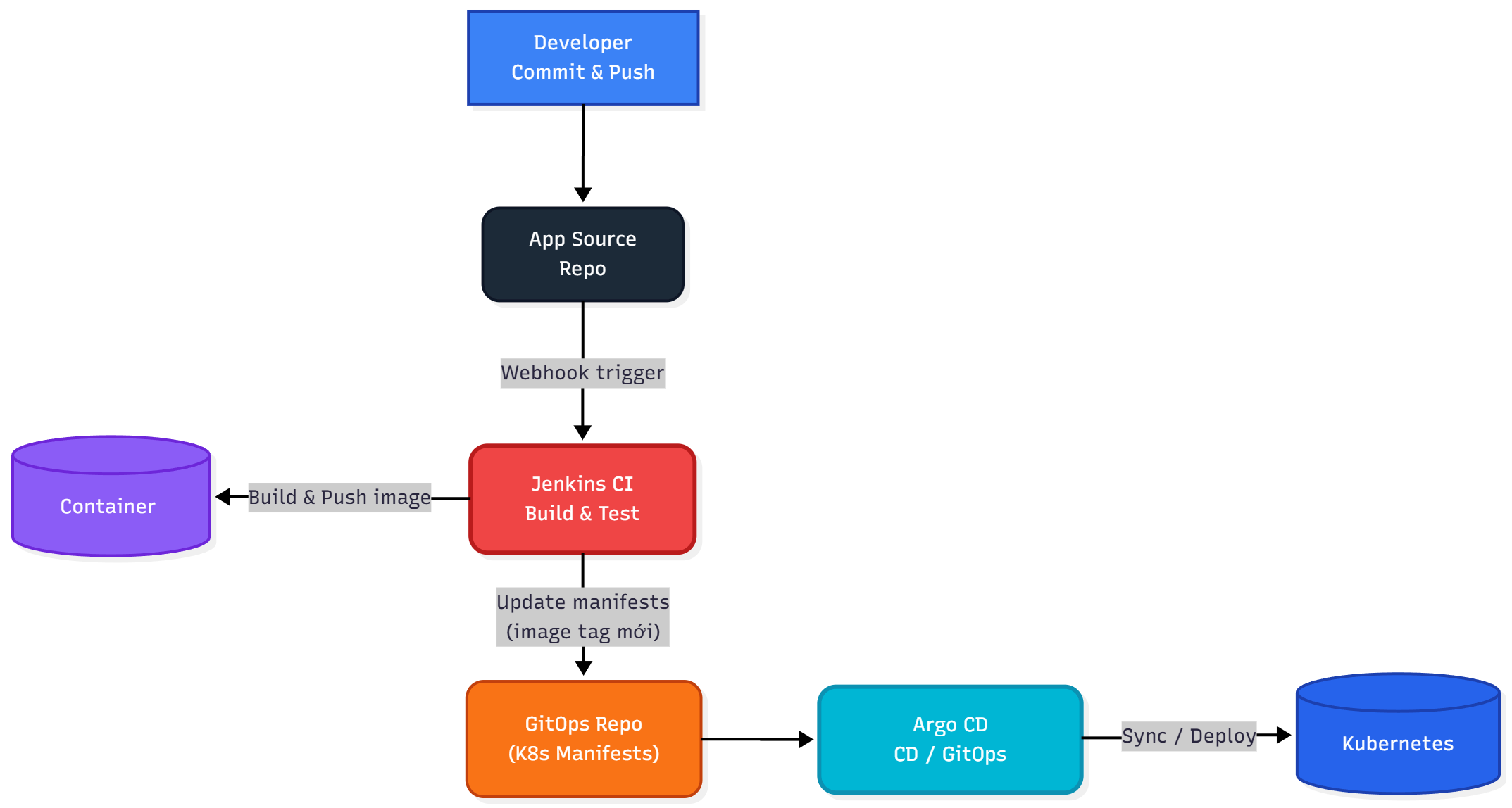
Sơ đồ triển khai

Triển khai ứng dụng từ Gitlab
Bước 1: Tạo project k8s chứa các file manifest để deploy lên k8s
Ở bài này ta tạm thời để project public ( triển khai project Internal hay Private sẽ triển khai sau)
trong gitlab Project -> Create Project -> k8s Visibility Level -> Public

Bước 2: Clone project về local
git clone http://gitlab.diendo.pro.vn/corejs/k8s.git
cd k8s

Bước 3: Copy các file manifest vào thư mục k8s
Bước 4: Chỉnh sửa Jenkinsfile trong project bỏ phần Deploy lên k8s
Nội dung Jenkinsfile
pipeline {
agent any
environment {
REGISTRY_URL = "registry.diendo.pro.vn"
REGISTRY_CREDENTIAL = "docker-registry-creds" // ID trùng với Jenkins
REGISTRY_PATH = "corejs/corejs"
// Tag version theo số build của Jenkins, ví dụ v1, v2, v3...
IMAGE_TAG = "v${BUILD_NUMBER}"
// --- Application & Image Naming ---
APP_NAME = 'corejs' // Base name for images and containers
FRONTEND_IMAGE = "${REGISTRY_PATH}/${APP_NAME}-frontend" // Image name for frontend
BACKEND_IMAGE = "${REGISTRY_PATH}/${APP_NAME}-backend" // Image name for backend
FRONTEND_CONTAINER = "${APP_NAME}-frontend-app" // Fixed container name for frontend
BACKEND_CONTAINER = "${APP_NAME}-backend-app" // Fixed container name for backend
}
stages {
// --- Stage 1: Get latest code ---
stage('1. Checkout Code') {
steps {
// Use Jenkins built-in SCM checkout step
checkout scm
echo "SUCCESS: Code checked out from GitLab."
}
}
// --- Stage 2: Build Production Docker Images ---
stage('2. Build & Push Docker Images') {
parallel {
stage('Frontend') {
steps {
dir('frontend') {
echo "🔧 Building Frontend: ${FRONTEND_IMAGE}:${IMAGE_TAG}"
sh "docker build -t ${FRONTEND_IMAGE}:${IMAGE_TAG} ."
}
withCredentials([usernamePassword(
credentialsId: env.REGISTRY_CREDENTIAL,
usernameVariable: 'REG_USER',
passwordVariable: 'REG_PASS'
)]) {
sh '''
echo "${REG_PASS}" | docker login ${REGISTRY_URL} -u "${REG_USER}" --password-stdin
docker tag ${FRONTEND_IMAGE}:${IMAGE_TAG} ${REGISTRY_URL}/${FRONTEND_IMAGE}:${IMAGE_TAG}
docker push ${REGISTRY_URL}/${FRONTEND_IMAGE}:${IMAGE_TAG}
docker tag ${FRONTEND_IMAGE}:${IMAGE_TAG} ${REGISTRY_URL}/${FRONTEND_IMAGE}:latest
docker push ${REGISTRY_URL}/${FRONTEND_IMAGE}:latest
docker logout ${REGISTRY_URL}
'''
}
echo "✅ Frontend image pushed successfully!"
}
}
stage('Backend') {
steps {
dir('CoreAPI') {
echo "🔧 Building Backend: ${BACKEND_IMAGE}:${IMAGE_TAG}"
sh "docker build -t ${BACKEND_IMAGE}:${IMAGE_TAG} ."
}
withCredentials([usernamePassword(
credentialsId: env.REGISTRY_CREDENTIAL,
usernameVariable: 'REG_USER',
passwordVariable: 'REG_PASS'
)]) {
sh '''
echo "${REG_PASS}" | docker login ${REGISTRY_URL} -u "${REG_USER}" --password-stdin
docker tag ${BACKEND_IMAGE}:${IMAGE_TAG} ${REGISTRY_URL}/${BACKEND_IMAGE}:${IMAGE_TAG}
docker push ${REGISTRY_URL}/${BACKEND_IMAGE}:${IMAGE_TAG}
docker tag ${BACKEND_IMAGE}:${IMAGE_TAG} ${REGISTRY_URL}/${BACKEND_IMAGE}:latest
docker push ${REGISTRY_URL}/${BACKEND_IMAGE}:latest
docker logout ${REGISTRY_URL}
'''
}
echo "✅ Backend image pushed successfully!"
}
}
}
}
} // End of stages
// --- Post-build Actions ---
// Actions to perform after the pipeline finishes
post {
always { // Always run these steps
echo 'INFO: Pipeline finished execution.'
// cleanWs() // Option to clean the Jenkins workspace
}
success { // Run only on success
echo '✅ SUCCESS: Pipeline completed successfully!'
// Add success notifications (email, Slack, etc.) here
}
failure { // Run only on failure
echo '❌ FAILED: Pipeline failed!'
// Add failure notifications here
}
} // End of post
} // End of pipeline
Bước 5: Push file Jenkinsfile
git add .
git commit -m "Push Jenkinsfile for Build and Push"
git push

Bước 6: Kiểm tra Jenkins

Đã push image lên thành công

Bước 7: Cấu hình ArgoCD
Đăng nhập vào ArgoCD qua đường link: https://argocd.diendo.pro.vn và cấu hình như sau

Lưu ý: Application Name chỉ được đặt tên bằng chữ cái viết thường

Repository URL: Link repo chứa các manifest
Revision: HEAD
Path: Đường dẫn để argocd theo dõi các thay đổi

Create


Đến đây đã deploy xong
Triển khai ứng dụng từ Github
Bước 1: Tạo repositories pkm_location_k8s để lưu các manifest deploy k8s (visibility: Public)


Bước 2: Clone project về local, tạo thư mục k8s và copy các file manifest vào và push lên repositories
git clone https://github.com/diendt/pkm_location_k8s.git
cd pkm_location_k8s
mkdir k8s
#Copy file manifest vào k8s
git add .
git commit -m "Add file k8s"
git push orgin main
Bước 3: Sửa Jenkinsfile bỏ phần deploy lên k8ss
// Jenkinsfile - Simple Deploy to Docker Host (Cách 1: All-in-One)
// Builds production images and runs them on the host Docker daemon.
pipeline {
// Run on the Jenkins controller itself, requires docker-cli installed via Dockerfile
agent any
environment {
// --- Application & Image Naming ---
REGISTRY_URL = "registry.diendo.pro.vn"
REGISTRY_CREDENTIAL = "docker-registry-creds" // ID trùng với Jenkins
REGISTRY_PATH = "beobeo/location_api"
// Tag version theo số build của Jenkins, ví dụ v1, v2, v3...
IMAGE_TAG = "v${BUILD_NUMBER}"
// --- Application & Image Naming ---
APP_NAME = 'location-api' // Base name for images and containers
BACKEND_IMAGE = "${REGISTRY_PATH}/${APP_NAME}-backend" // Image name for backend
BACKEND_CONTAINER = "${APP_NAME}-app" // Fixed container name for backend
K8S_NAMESPACE = "pkm-api"
K8S_CREDENTIAL_ID = 'k8s-config-file' // ID credential kubeconfig
}
stages {
// --- Stage 1: Get latest code ---
stage('1. Checkout Code') {
steps {
// Use Jenkins built-in SCM checkout step
checkout scm
echo "SUCCESS: Code checked out from GitLab."
}
}
// --- Stage 2: Build Production Docker Images ---
stage('2. Build & Push Docker Images') {
parallel {
stage('Backend') {
steps {
script {
withCredentials([usernamePassword(
credentialsId: env.REGISTRY_CREDENTIAL,
usernameVariable: 'REG_USER',
passwordVariable: 'REG_PASS')]
) {
sh '''
echo " Building backend image: ${BACKEND_IMAGE}"
echo "${REG_PASS}" | docker login ${REGISTRY_URL} -u "${REG_USER}" --password-stdin
docker build -t ${BACKEND_IMAGE}:latest .
docker tag ${BACKEND_IMAGE}:latest ${REGISTRY_URL}/${BACKEND_IMAGE}:${IMAGE_TAG}
docker push ${REGISTRY_URL}/${BACKEND_IMAGE}:${IMAGE_TAG}
docker tag ${BACKEND_IMAGE}:latest ${REGISTRY_URL}/${BACKEND_IMAGE}:latest
docker push ${REGISTRY_URL}/${BACKEND_IMAGE}:latest
docker logout ${REGISTRY_URL}
'''
}
}
echo " Backend image pushed successfully."
}
}
}
}
} // End of stages
// --- Post-build Actions ---
// Actions to perform after the pipeline finishes
post {
always { // Always run these steps
echo 'INFO: Pipeline finished execution.'
// cleanWs() // Option to clean the Jenkins workspace
}
success { // Run only on success
echo ' SUCCESS: Pipeline completed successfully!'
// Add success notifications (email, Slack, etc.) here
}
failure { // Run only on failure
echo ' FAILED: Pipeline failed!'
// Add failure notifications here
}
} // End of post
} // End of pipeline
Bước 4: Push Jenkinsfile và kiểm tra trên Jenkins
git add .
git commit -m "Edit Jenkinsfile"
git push origin main



Bước 5: Tạo ứng dụng trên ArgoCD
Đăng nhập vào ArgoCD qua đường link: https://argocd.diendo.pro.vn và cấu hình như sau



CREATE
Bước 6: Kiểm tra ArgoCD


Đến đây đã deploy xong